
TurMass? 網關
TurMass? 傳感器
TurMass? 語音
TurMass? 模組
LoRaWAN網關
LoRaWAN傳感器
4G/以太網傳感器
Cat.1傳感器
NB-IoT傳感器
軟件平臺
NB-IoT地磁(埋入式)
TBS-N210
無線車輛檢測器(表貼式)
TBS-N223
無線車輛檢測器(表貼式)
TBS-223
獨立式光電感煙火災探測報警器
JTY-GD-TCN2010
獨立式光電感煙火災探測報警器
JTY-GD-TCN2010
無線手動報警按鈕
TBS-150
無線火災聲光警報器
TBS-130
無線火災聲光警報器
TBS-N131
無線手動報警器
TBS-N150
無線火災聲光警報器
TBS-130
無線手動報警按鈕
TBS-150
底座式無線感溫報警器
TBS-140
底座式無線感溫報警器
TBS-N140
無線遠程壓力采集終端
TBO-L1700
無線遠程壓力采集終端
TBO-N1700
無線遠程液位采集終端
TBO-L1710
無線遠程液位采集終端
TBO-N1710
無線智能消防栓監測終端
TBO-N1720
無線智能消防栓監測終端
TBO-L1720
組合式電氣火災監控探測器
TBS-500
UWB 信標
WTU-102
TurMass? LAN 雙通道網關
TLG-520
UWB網關
WTU-212
TurMass? 室內物聯網網關
TBG-600
UWB定位終端模塊/工牌
WTU-301
智能斷路器
TBS-510
用戶信息傳輸裝置
TBO-M1830-A
TurMass? 室外物聯網網關
TBG-610
無線智能藥盒
MB-100
GNSS定位終端模塊
WTU-322
aiTalk 長距離無網通訊手機伴侶
ATK-100
TurMass? LAN 數據傳輸終端
TLD-200
TurMass? LAN 終端模組
TLM-1XX
LoRaWAN數傳終端傳輸器
TBD-100
JTY-GD-TCN2010
獨立式光電感煙火災探測報警器
Cat.1地磁(埋入式)
TBS-N210
愛培智能藥箱
MB-200
智能藥盒
MB-100
TTL 物聯網平臺
TSMP-A120
TWP 智慧停車管理平臺
TWPS-A100
TPI 智慧園區停車引導平臺
TPIS-A100
THF 智慧用藥健康管理平臺
THFS-A100
TSF 智慧消防管理平臺
TSFS-A100
人員計數監測雷達
WTR-812
用戶信息傳輸裝置
TBO-M1830-B
Cat.1 工業數傳終端
TBD-110
微波雷達交通計數器
TBRVC310
LoRaWAN地磁
TBS-N210-L
不定位式水浸控制器
TBO-171-DT
LoRa無線防水門磁報警器
TBS-160S
LoRa 無線水浸傳感器
TBS-170
LoRaWAN 室外物聯網網關
TBG-531
LoRaWAN 室內物聯網網關
TBG-540
TurMass? 定位物聯網網關
WTU-221
智能照明控制模塊
TBO-1920-DT
智能遠傳冷水水表
TBO-1730-DT
智能斷路器
TBO-1930-DT
數字電能表
TBO-1910-DT
二氧化碳濃度監測終端
TBO-1030-DT
揮發性有機化合物TVOC監測終端
TBO-1040-DT
光照溫濕度監測終端
TBO-1020-DT
多要素環境監測終端
TBO-1010-DT
TurMass?低頻段標準模組
TBM-400
TurMass? 低頻段大功率模組
TBM-400-P
TurMass?數字手持對講機
TBW-100
TurMass? 無線數字手持對講機
TBW-110
TurMass? 領夾式迷你數字對講機
TBW-120
智能遙控車位鎖
TBO-2000
組合式電氣火災探測器
TBS-500
無線防水門磁報警器
TBS-N160S
視覺讀表終端
TBO-N1740
緊急報警按鈕
TBS-N152
消防行業的發展對于國家的長治久安和促進社會進步具有重要意義,也是經濟社會發展的基礎支撐,黨中央高度重視消防行業的發展。本文將對國家層面、地方層面消防行業發展政策的重點內容及發展目標進行深度解讀。
1、政策歷程圖
根據我國國民經濟“八五”計劃至“十四五”規劃,國家對消防行業的支持政策經歷了從“加強對自然災害的監測和防治”到“增強消防等防災能力”再到“加強隱患排查治理、監察監管能力等建設”的變化,國家層面對消防行業的安全監管愈發重視。
“八五”、“九五”規劃中僅提到對自然災害的監測和防治;“十五”規劃將災害防治概念進一步擴充至“各種災害的安全網建設”;“十一五”規劃正式提出要建設“三級安全生產應急救援指揮中心和應急救援體系”,消防安全監管逐漸得到重視;到“十四五”時期,提出要“深入推進消防領域安全整治”,全國消防安全整治進入攻堅階段。

2、國家層面政策匯總及解讀
——國家層面消防行業政策匯總
近年來我國密集出臺了促進消防行業健康發展的政策法規,包括行業規范監管要求、細分品類產品應用指導意見、公共設施以及家庭領域的消防產品應用推廣等等,極大地促進了消防產品市場需求的增長,也有利于行業的長期穩健發展。目前,國內的消防行業政策法規體系建設正在逐漸完善,行業發展不斷規范。

政策匯總截至日期到2021年9月底,不下贅述。



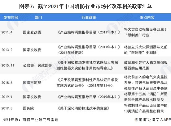
——市場化改革歷程及政策解讀
體制和法規的健全是行業長期發展的根基,我國消防行業的市場化改革自新中國成立以來歷經了3次改革,經歷了計劃經濟的定點生產、備案/許可制、市場準入制三個階段,逐漸由監管限制走向市場放開。

1986年我國消防市場進入備案/許可制階段,2001年開始進入市場準入階段,2019年在發改委發布的《產業結構調整指導目錄(2019年本)》中,將原來的限制類第十五類“消防”所涵蓋的全部產品移出并改為允許類,我國消防行業的市場化程度不斷提高。

——智慧消防政策匯總及解讀
近年來,隨著我國“互聯網+”和“智慧城市”的戰略實施,提升消防技術水平、促進行業信息化發展等成為消防行業發展的主要趨勢,進一步催生出“智慧消防”的概念。2017年公安部消防局發布《關于全面推進“智慧消防”建設的指導意見》,提出由“傳統消防”向“現代消防”轉型升級的具體發展目標,在政策的帶動下,各地消防部門和行業企業開始積極探索綜合運用物聯網、云計算、大數據等新信息技術,推進“智慧消防”建設,促進信息化與消防業務的深度融合。自此,國內智慧消防行業的技術水平和市場規模快速提升,智慧消防行業進入高速發展時期。

——國家層面消防行業發展目標解讀
2020年4月,國務院發布《安全專項整治三年行動實施方案》,包含了《消防安全專項整治三年行動實施方案》等11個專項整治實施方案,提出消防行業七大重點整治任務以及具體整治目標,預計到2022年底,全國建立起從根本上消除火災風險隱患的消防管理責任鏈條、火災防控體系、監測預警機制,推動消防安全形勢持續向好發展。
該政策對消防行業的安全監管落實起到較好的促進作用,推動各地區、各企業全面排查現有風險,認真辨識、科學評估,從而制定有效的防控措施。行業的嚴格監管也極大地促進消防市場的需求增長,通過嚴格排查重點區域的消防產品配置及使用不規范的問題,推動消防產品存量替換和潛在市場需求進一步釋放;另外,消防信息化管理能力提升工程也將極大促進消防市場的信息化、智慧化變革。

3、各省市層面的政策匯總及解讀
——相關省市消防行業政策匯總
在上述國家政策的引導下,各消防相關省份也陸續出臺一系列政策助推各地區消防體系建設布局更加完善,主要包括各省市消防事業的規范化監管、重點提升發展任務、智慧消防建設等方面內容。



——相關省市消防行業發展目標解讀
“十四五”期間,我國部分省市也提出了消防行業發展的具體目標。例如,上海、廣東、天津、浙江、福建等均提出到“十四五”末的百萬人火災死亡率、專職消防人員占總人口比例、公眾消防安全知曉率等具體發展指標,預計將逐步建立起從根本上消除火災風險隱患的消防管理責任鏈條、火災防控體系、監測預警機制。

以上數據參考前瞻產業研究院《中國消防行業市場前瞻及投資戰略規劃分析報告》,如有侵權,請聯系刪除。

